最新公告
开通终身SVIP,享全站不限量下载次数-云资源-集成各类网络资源-正在更新中-预计更新到5W+文章
开通SVIP
网站公告
热门标签
资源专题
资源存档
联系我们
整站数据
安装即用~拥有同款网站仅需598~
升级SVIP
登录 / 注册
码云资源网
整站源码
已测/专区/第二页
精品源码
415
已测/源码
175
简单/测试
102
亲测/源码
24
其它分类/合集
网站/源码
3736
企业/公司
650
程序/源码
827
支付/货币
422
商城/源码
291
app./源码
325
办公/电脑
240
电影/视频
233
素材/源码
89
推广/交流
79
模板/CMS
织梦/模板
1080
综合/模板
480
Discz模板
233
帝国/CMS
155
WrP/模板
124
pbootcms模板
777
本地/单机/游戏
动作冒险
1440
角色扮演
442
模拟经营
416
即时战略
398
射击游戏
250
休闲益智
222
恐怖丧尸
156
竞速体育
106
手游/端游
手游源码
1251
游戏源码
568
端游源码
386
网游单机
370
页游源码
294
HTML5游戏
55
1-9年级/课程
初中/课程/综合
初中语文
711
初中数学
914
初中英语
687
初中物理
484
初中化学
218
初中生物
59
初中汇总
144
初中历史地理政治
154
小学/课程/综合
小学语文
654
小学数学
630
小学英语
289
小学综合
128
编程
操作系统
1057
数据结构
214
游戏开发
212
软件编程
141
人工智能
105
软件测试
100
IT技术
85
嵌入式
73
网站建设
106
程序开发
20
语言
其它分类/合集
前端教程
1076
PHP教程
468
NET教程
401
运维教程
140
汇编语言
52
C++语言
294
易语言
121
JAVA教程
369
数据库教程
387
服务器教程
579
移动开发教程
1044
运营/办公
其它分类/合集
美工教程
470
电脑办公
141
电商运营
78
网赚教程
125
网络运营
95
UI设计
24
淘宝/抖音
自媒体运营
1087
咸鱼淘宝
122
抖音
289
直播
145
剪辑
122
带货
113
引流
78
快手
45
采集全站工具
好帮手
采集全站资源工具
支持对接发布的主题
资源介绍
淘宝
27
虚拟云主机系统
会员专享优质资源
内容持续上新
分类
运营/办公
软件工具
语言/教程
程序/编程
淘宝/抖音
模板/CMS
文章/专区
整站资源
手游/端游
已测/专区
小学/课程/综合
单机/本地/游戏
初中/课程/综合
价格
全部
免费
付费
赞助SVIP免费
赞助SVIP优惠
发布日期
修改时间
评论数量
随机
热度
至尊
服务器教程
Horizon Suite –简体中文版_服务器教程
资源名称:Horizon Suite –简体中文版 资源截图:
至尊
服务器教程
Exchange Server 2010管理员手册_服务器教程
资源名称:Exchange Server 2010管理员手册 内容简介: &nb...
至尊
服务器教程
FTP服务器的高级配置详解_服务器教程
资源名称:FTP服务器的高级配置详解 资源截图:
至尊
服务器教程
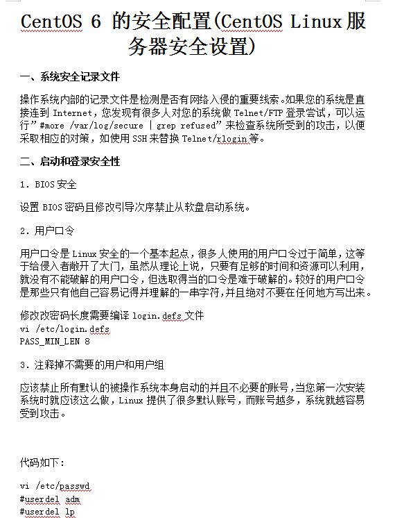
CentOS 6-7 的安全配置_服务器教程
资源名称:CentOS 6-7 的安全配置 资源截图:
至尊
服务器教程
no option rom space_服务器教程
资源名称:no option rom space 内容简介: &n...
至尊
服务器教程
Windows Server 2012 iSCSI目标服务器功能测试_服务器教程
资源名称:Windows Server 2012 iSCSI目标服务器功能测试 ...
至尊
服务器教程
loadrunner监控linux资源安装服务步骤_服务器教程
资源名称:loadrunner监控linux资源安装服务步骤 资源截图:
至尊
服务器教程
TFS部署文档_服务器教程
资源名称:TFS部署文档 资源截图:
至尊
服务器教程
DELL iDrac远程管理卡配置文档_服务器教程
资源名称:DELL iDrac远程管理卡配置文档 资源截图:
至尊
服务器教程
Hyper-V_R2动手实验之故障转移集群攻略_服务器教程
资源名称:Hyper-V_R2动手实验之故障转移集群攻略 资源截图:
1
…
4
5
6
7
8
9
10
…
58
2
会员总数(位)
40993
资源总数(个)
0
本周发布(个)
0
今日发布(个)
2172
稳定运行(天)
提供最优质的资源集合
立即查看
了解详情