最新公告
  • 开通终身SVIP,享全站不限量下载次数-云资源-集成各类网络资源-正在更新中-预计更新到5W+文章开通SVIP
  • 文章介绍
  • 评价建议
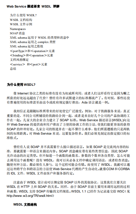
  • 资源名称:Javascript编程全解

     

    资源截图:

    1.png


    码云资源网 » javascript编程全解_前端开发教程

    常见问题FAQ

    免费下载或者VIP会员专享资源能否直接商用?
    本站所有资源版权均属于原作者所有,这里所提供资源均只能用于参考学习用,请勿直接商用。若由于商用引起版权纠纷,一切责任均由使用者承担。更多说明请参考 VIP介绍。
    提示下载完但解压或打开不了?
    最常见的情况是下载不完整: 可对比下载完压缩包的与网盘上的容量,若小于网盘提示的容量则是这个原因。这是浏览器下载的bug,建议用百度网盘软件或迅雷下载。若排除这种情况,可在对应资源底部留言,或 联络我们.。
    找不到素材资源介绍文章里的示例图片?
    对于PPT,KEY,Mockups,APP,网页模版等类型的素材,文章内用于介绍的图片通常并不包含在对应可供下载素材包内。这些相关商业图片需另外购买,且本站不负责(也没有办法)找到出处。 同样地一些字体文件也是这种情况,但部分素材会在素材包内有一份字体下载链接清单。
    还有其它问题请联系客服
    QQ客服:190771179
    • 2会员总数(位)
    • 40993资源总数(个)
    • 0本周发布(个)
    • 0 今日发布(个)
    • 2172稳定运行(天)

    提供最优质的资源集合

    立即查看 了解详情
    text=ZqhQzanResources