最新公告
  • 开通终身SVIP,享全站不限量下载次数-云资源-集成各类网络资源-正在更新中-预计更新到5W+文章开通SVIP
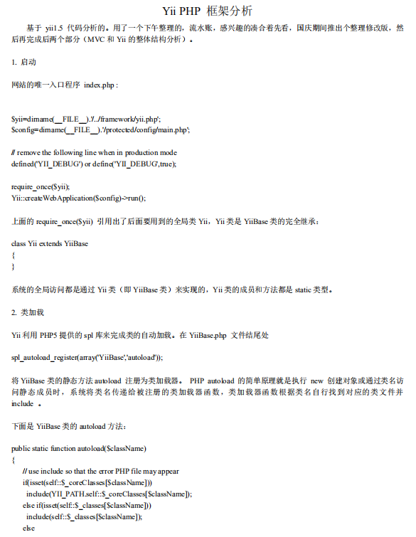
  • 文章介绍
  • 评价建议
  • 教程名称:

           兄弟连经典PHP项目视频教程

    【IT教程网】项目视频1 MVC模式与PHP框架介绍.rar

    46.6M

    【IT教程网】项目视频10 BroPHP(1.0)框架中数据操作的统计接口(三).rar

    45.3M

    【IT教程网】项目视频11 BroPHP(1.0)框架中数据操作的统计接口之关联操作.rar

    64.9M

    【IT教程网】项目视频12 BroPHP(1.0)框架中实用功能自动验证.rar

    64.1M

    【IT教程网】项目视频13 BroPHP(1.0)框架的扩展功能.rar

    127.7M

    【IT教程网】项目视频14 项目前准备:常用功能模块中管理平台开发.rar

    52.4M

    【IT教程网】项目视频15 项目前准备:常用功能模块中登录模块的设计与实现.rar

    47.5M

    【IT教程网】项目视频16 项目前准备:常用功能模块中普通管理模块的设计与实现(上).rar

    63.8M

    【IT教程网】项目视频17 项目前准备:常用功能模块中普通管理模块的设计与实现(下).rar

    69.5M

    【IT教程网】项目视频18 项目前准备:常用功能模块中无限分类管理模块的设计与实现(上).rar

    66.3M

    【IT教程网】项目视频19 项目前准备:常用功能模块中无限分类管理模块的设计与实现(下).rar

    66.3M

    【IT教程网】项目视频2 BroPHP(1.0)框架简介.rar

    29.6M

    【IT教程网】项目视频20 项目前准备:常用功能之多搜索加分页.rar

    54.4M

    【IT教程网】项目视频21 项目前准备:常用功能中Ajax在项目中的应用(上).rar

    43.1M

    【IT教程网】项目视频22 项目前准备:常用功能中Ajax在项目中的应用(下).rar

    75.9M

    【IT教程网】项目视频23 项目前准备:常用功能中js插件的应用技巧.rar

    62.2M

    【IT教程网】项目视频24 项目前准备:常用功能中CKEditor控件的上传处理.rar

    86.5M

    【IT教程网】项目视频25 规范化的软件开发流程(上).rar

    50.8M

    【IT教程网】项目视频26 规范化的软件开发流程(下).rar

    60.4M

    【IT教程网】项目视频27 项目需求说明书.rar

    97.1M

    【IT教程网】项目视频28 项目数据库设计说明书.rar

    104.7M

    【IT教程网】项目视频29 程序设计说明书.rar

    87.5M

    【IT教程网】项目视频3 BroPHP(1.0)框架的一些基础结构.rar

    75.3M

    【IT教程网】项目视频30 CMS项目的部置和全局结构的设置.rar

    78.1M

    【IT教程网】项目视频31 用户组和用户模块开发介绍.rar

    128.4M

    【IT教程网】项目视频32 登录和后台管理平台模块开发介绍(1).rar

    68.3M

    【IT教程网】项目视频32 登录和后台管理平台模块开发介绍.rar

    68.3M

    【IT教程网】项目视频33 系统管理频道(公告管理和友情链接及系统设置三个模块)的开发介绍.rar

    91.8M

    【IT教程网】项目视频34 无限分类之相册和栏目模块的设计与管理.rar

    57.7M

    【IT教程网】项目视频35 CMS项目中的常用模块.rar

    61.8M

    【IT教程网】项目视频36 CMS系统的前台规划.rar

    104.5M

    【IT教程网】项目视频37 安装程序模块的设计.rar

    57.7M

    【IT教程网】项目视频4 BroPHP(1.0)框架控制的声明与应用.rar

    64.8M

    【IT教程网】项目视频5 BroPHP(1.0)视图的编写及规则.rar

    68.3M

    【IT教程网】项目视频6 BroPHP(1.0)框架中模型的应用介绍.rar

    57.4M

    【IT教程网】项目视频7 BroPHP(1.0)自定义和实例化Model操作.rar

    53.5M

    【IT教程网】项目视频8 BroPHP(1.0)框架中数据操作的统计接口(一).rar

    91M

    【IT教程网】项目视频9 BroPHP(1.0)框架中数据操作的统计接口(二).rar

    71.3M


    码云资源网 » 兄弟连经典PHP项目视频教程_PHP教程

    常见问题FAQ

    免费下载或者VIP会员专享资源能否直接商用?
    本站所有资源版权均属于原作者所有,这里所提供资源均只能用于参考学习用,请勿直接商用。若由于商用引起版权纠纷,一切责任均由使用者承担。更多说明请参考 VIP介绍。
    提示下载完但解压或打开不了?
    最常见的情况是下载不完整: 可对比下载完压缩包的与网盘上的容量,若小于网盘提示的容量则是这个原因。这是浏览器下载的bug,建议用百度网盘软件或迅雷下载。若排除这种情况,可在对应资源底部留言,或 联络我们.。
    找不到素材资源介绍文章里的示例图片?
    对于PPT,KEY,Mockups,APP,网页模版等类型的素材,文章内用于介绍的图片通常并不包含在对应可供下载素材包内。这些相关商业图片需另外购买,且本站不负责(也没有办法)找到出处。 同样地一些字体文件也是这种情况,但部分素材会在素材包内有一份字体下载链接清单。
    还有其它问题请联系客服
    QQ客服:190771179
    • 2会员总数(位)
    • 40993资源总数(个)
    • 0本周发布(个)
    • 0 今日发布(个)
    • 2172稳定运行(天)

    提供最优质的资源集合

    立即查看 了解详情
    text=ZqhQzanResources